文旅APP
该企业在旅游业深耕,发展出独特的商业模式一预充值消费,即消费者可以先充值,后续选择不同旅游产品进行金额消耗。小火堆科技针对该商业模式,为管理平台设计了两套客户与平台之间的报单系统 (充值+退款)。此外,客户可以通过平台实时监管业务流程,明确收支,在降低财务管理工作量的同时,把控客户资源。
项目信息
项目截图
项目介绍
该企业在旅游业深耕,发展出独特的商业模式一预充值消费,即消费者可以先充值,后续选择不同旅游产品进行金额消耗。小火堆科技针对该商业模式,为管理平台设计了两套客户与平台之间的报单系统 (充值+退款)

此外,客户可以通过平台实时监管业务流程,明确收支,在降低财务管理工作量的同时,把控客户资源。
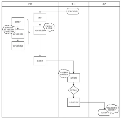
项目成果展示
预充值消费的商业模式,容易因对业务流程监管不力造成财务损失,还极大增加财务报单的工作量。
为解决以上痛点,小火堆根据客户业务模式,设计专属综合管理平台。平台具备充值及退款两套报单体系。一切业务流程均在平台进行,做到对业务人员的实时全程监管,最大限度降低客户损失。
同时,线上统一管控平台,也简化了财务流程,进而减少了因线下门店众多,财务管理标准不统一导致的财务误报账现象。

企业此前的业务开拓模式主要是在线下进行,业务员在线下开拓业务,掌握一手的客户资源而不上报。长此以往,企业端没有足够的客户资源沉淀,极易造成资源流失。
如今,平台对客户资源进行统一线上管控。第一手的客户资源被收录在平台中,长期积累后就成为企业手中的资源。最大程度上减少了因业务员离职造成的客户资源流失。

小火堆说
小火堆科技打造的文旅综合管理平台从业务侧、财务侧、客户资源侧入手,帮助企业实时管控业务全流程,简化财务管理难度,收集一手客户资源。
平台帮助企业积累客户资源,提升业务收入,这是增效。平台帮助企业降低财务管理成本,减少误报账现象,这是降本。一个平台,为旅游企业赋能,增效降本双管齐下。

演示体验(扫我)
同类案例
网众聚焦 -广告营销
小火堆开发的“网众聚焦”汽车智能投影广告系统是基于投影光学的新型媒体共享平台,可实现平台联动、数据引导投放、远程定时控制等多种功能。
HarkHark - 澳洲外卖平台
外卖特点是多方参与,而且整体流程很长。 用户点了餐就希望能按时送到,而骑手上了路就希望每趟路线能多配送几单,商家接了餐就希望骑手快来取餐,而外卖平台则关心如何以最小的运力承接最大的配送压力,最重要的是还能扛住高峰时段突如其来的订单量。 事实上,用户、骑手、商家、平台的目标有时是互相矛盾的,满足了一方,势必会影响另一方,调度订单是非常复杂的多目标动态规划决策过程。这意味着,对于技术而言,不仅是更多维度上的挑战,整体调度系统也会更加复杂。 而小火堆存在的价值,就是竭力为客户赋能,挑战已成为我们的一种习惯。一次次突破自我极限,一次次追求作品极致,小火堆的创新思维永无止境。
翘哥鸡排 - 冷冻速食(预制菜)采购批发平台
“翘哥鸡排”APP产品,旨在搭建一个冷冻速食(预制菜)采购批发平台。 在小火堆的技术支持下,通过平台,针对B端完成批发选材、下单等过程