超级美人
由于客户行业的特殊性,传统的广告营销方式很难对目标用户进行有效的传播和扩散,同时用户对医美行业产品和服务的敏感度较高,导致医美行业的获客效率低下,且获客成本高。此外,客户的产品和服务种类繁多,缺乏统一的电商服务系统,用户无法全面了解相关信息,难以进行评判做出决策。小火堆针对这些客户痛点,为其打造了一款医美综合电商分销服务平台。该平台搭建了完善的用户分销体系,支持二级分销促进用户裂变,线上成交线下核销,提高获客效率,降低获客成本。建立完善的电商服务体系,整合各类医美产品和服务,帮助用户更好地了解医美行业相关知识和服务内容,便于进一步评估判断,更快速地做出决策。
项目信息
项目截图
项目介绍
由于客户行业的特殊性,传统的广告营销方式很难对目标用户进行有效的传播和扩散,同时用户对医美行业产品和服务的敏感度较高,导致医美行业的获客效率低下,且获客成本高。此外,客户的产品和服务种类繁多,缺乏统一的电商服务系统,用户无法全面了解相关信息,难以进行评判做出决策。
小火堆针对这些客户痛点,为其打造了一款医美综合电商分销服务平台。该平台搭建了完善的用户分销体系,支持二级分销促进用户裂变,线上成交线下核销,提高获客效率,降低获客成本。
建立完善的电商服务体系,整合各类医美产品和服务,帮助用户更好地了解医美行业相关知识和服务内容,便于进一步评估判断,更快速地做出决策。
项目成果展示
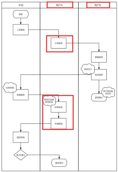
该平台设立完善的渠道分销模型用户可将对应产品及服务进行分享,同时生成个性化的二维码推广海报,分享过后根据推荐用户实付金额可获得推荐收益,并支持提现。
以分销佣金的利益驱动,把产品和服务传递给更广泛的用户。同时提供线上成交线下核销的方式,迅速抓取精准客户,引流到实体门店。实现更高效且低成本的用户触达,全方位解决医美行业拓客难的问题。

在商城体系建设上,小火堆科技打造美容服务、美容产品、美容日记三大版块,提供全方位的产品信息、服务介绍、医师资料和在线咨询等内容,满足用户不同的需求和选择,让用户更了解产品和医师,辅助其进行决策。

小火堆说
小火堆科技打造的医美电商分销服务平台,有效帮助客户解决获客难度大、产品信息不透明等问题,全面提升客户的获客效率及精准度,实现低成本的口碑裂变,优化产品和服务的销售流程,增强用户对医美服务和产品的了解度和信任感。

演示体验(扫我)